2022年
2022年12月6日
ミネベアミツミ株式会社
業界初(※1)電池接続順フリーを実現!
3セル/4セル直列用 セカンドプロテクトIC「S-82K3/K4シリーズ」発売
電池パック組立時にヒューズ溶断を気にせず自由に接続可能 製造工程の簡素化に貢献
 
 
ミネベアミツミグループ
「グリーンプロダクツ」
製品
ミネベアミツミグループのエイブリック株式会社(社長:石合 信正、本社:東京都港区、以下:「ABLIC」)は本日より、業界初(※1)となる電池接続時の接続順を自由に設定できるウェイクアップ機能を搭載し、外付けのRTC(リアルタイムクロック)駆動用に定電圧出力端子を備えた3セル/4セル直列用セカンドプロテクトIC「S-82K3/K4シリーズ」の販売を開始しました。
RTC駆動用の定電圧出力端子を備えたセカンドプロテクトICは、ノートブックPCやタブレットPCなどのアプリケーションに用いられています。
セカンドプロテクトICは外部信号によってヒューズを溶断させるプロテクションヒューズと組み合わせて使用され、過充電が発生した際にセカンドプロテクトICからの信号によってプロテクションヒューズを溶断し、充電電流経路を遮断することで機器の安全性を確保します。従来のセカンドプロテクトICでは、電池パックの組み立て工程においてプロテクションヒューズが溶断しないように、保護回路基板に電池を接続する順番を規定したり、電池を接続した後でプロテクションヒューズを実装するなど、電池パックの組み立てに注意が必要でした。
本日発売した新製品「S-82K3/K4シリーズ」は、3セル/4セル直列用のセカンドプロテクトICで、(1)電池接続時のプロテクションヒューズ溶断を防止するウェイクアップ機能を搭載。このウェイクアップ機能は全ての電池が接続されたかどうかを監視しており、どのような順番で電池と保護回路基板を接続しても、全ての電池が接続されるまでプロテクションヒューズの溶断信号は出力されない機能です。この機能により、保護回路基板と電池の接続順を自由に設定でき、組み立て工程における作業効率改善に貢献、(2)定電圧出力回路を搭載しているため、外付けのRTCへの電源供給が出来ること、(3)過充電検出電圧精度は±15mVと業界トップクラスの高精度を実現し、さらに、定電圧出力回路を搭載して高機能化を図りながらも、業界トップクラスの低消費電流4µA max.を実現していることなどが特長となっています。
(※1)RTC駆動付きセカンドプロテクトICとして。2022年12月当社調べ
 
図S-82K3シリーズを用いた保護回路例
 
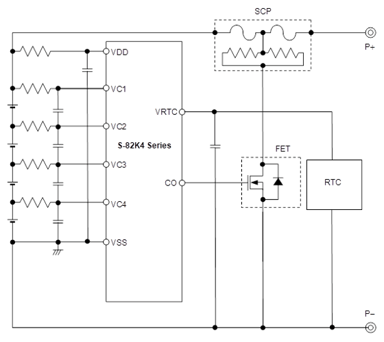
図S-82K4シリーズを用いた保護回路例
主な特長
1. 電池接続時の接続順フリーを実現!
電池パック組み立て時にプロテクションヒューズの溶断を防止するため、ウェイクアップ機能を搭載しました。このウェイクアップ機能により、保護回路基板と電池接続の順番に制限がなくなるため、電池パック組立工程の作業効率アップに貢献します。
2. 外付けRTC(リアルタイムクロック)への電力供給が可能
外付けのRTCへ電源供給するための定電圧出力回路を搭載しています。パソコンがシャットダウンした状態でもメインバッテリーから電源供給できるため、RTCバックアップ用のコイン型電池が不要となり、回路基板の省スペース化に貢献します。
定電圧出力回路は、電池電圧がシャットダウン電圧を下回ると動作を停止し、ICは低消費電流モード(1.0µA max.)となり、消費電流を低減することが出来ます。
3. 過充電検出電圧精度は±15mV、高機能でありながら4µA max.の低消費電流を実現!
過充電検出電圧精度は±15mVと、業界トップクラスの検出電圧精度を実現しました。過充電検出電圧を高精度化することにより、安全性を確保しながらバッテリー性能を最大限に引き出すことができます。
更に、定電圧出力回路を搭載して高機能化を図りながらも、業界トップクラスの低消費電流4µA max.を実現しています。
主な仕様
| • 3セル直列用: | S-82K3シリーズ | 
|---|---|
| 4セル直列用: | S-82K4シリーズ | 
| • 電池接続を監視するウェイクアップ機能搭載 | |
| • 過充電検出電圧: | 3.60 ~ 4.80V ±15mV | 
| • VRTC端子シャットダウン電圧: | 2.50 ~ 2.80V ±50mV | 
| • 動作時消費電流: | 4µA max. | 
| • VRTC端子シャットダウン時消費電流: | 1.0µA max. | 
| • 最大定格: | 28V | 
| • 動作温度: | -40~+85℃ | 
| • パッケージ: | DFN-8(2020)A | 
用途例
リチウムイオン二次電池パック、リチウムポリマー二次電池パック
搭載製品例
ノートブックPC、タブレットPCなど

製品詳細
Webサイト
https://www.ablic.com/jp/semicon/

本製品は、環境貢献に優れた製品としてミネベアミツミグループの「グリーンプロダクツ」に認定された製品です。詳しくはこちらをご覧ください。
お問い合わせ
この件に関するお問い合わせは、下記にお願いいたします。
| 報道関係のお問い合わせ | エイブリック株式会社 コーポレート コミュニケーション Phone: 03-5877-2011 E-mail: pr@ablic.com | 
|---|---|
| 一般のお問い合わせ | エイブリック株式会社 販売代理店 https://www.ablic.com/jp/semicon/sales/distributors/  | 
ここに掲載されている情報は、発表日現在の情報です。製品または商品の仕様変更・販売終了等により、最新の情報と異なる場合がございますので、ご了承ください。













